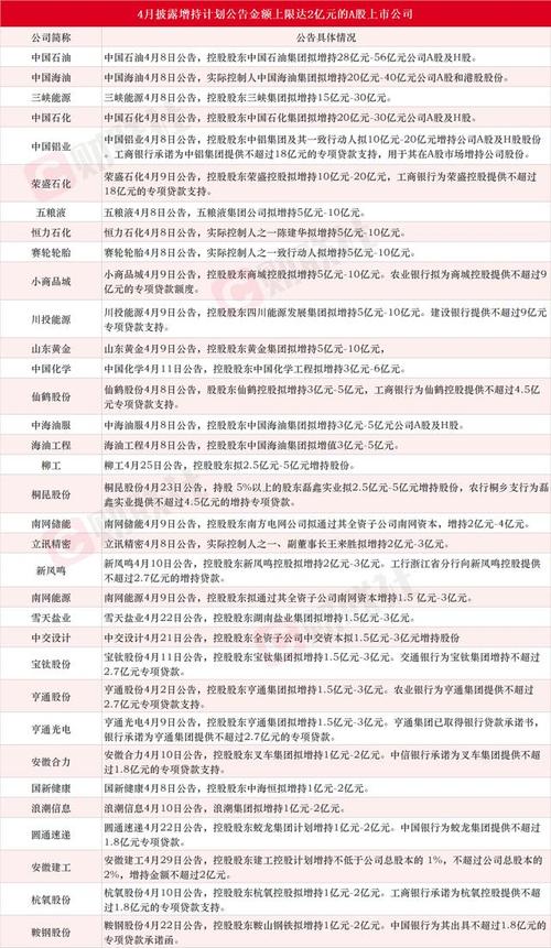
<股票鑫东财配资>4月34家A股上市公司披露增持计划 中国石油和中国海油居前?股票鑫东财配资>
财联社5月1日讯(编辑 宣林)A股增持热潮持续涌动。据财联社不完全统计,4月包括中国石油、中国海油、三峡能源、中国石化、中国铝业、荣盛石化、五粮液、恒力石化、赛轮轮胎、小商品城、川投能源、山东黄金、中国化学、仙鹤股份、中海油服、海油工程、柳工、桐昆股份、南网储能、立讯精密、新凤鸣、南网能源、雪天盐业、中交设计、宝钛股份、亨通股份、亨通光电、安徽合力、国新健康、浪潮信息、圆通速递、安徽建工、杭氧股份和鞍钢股份在内的34家A股上市公司披露增持计划公告金额上限达2亿元及以上,详情见下图:

其中,中国石油和中国海油获增持金额上限排名前二。中国石油4月8日公告中国石油港股 a股,控股股东中国石油集团拟28亿元-56亿元增持公司A股及H股。中国海油4月8日公告,控股股东中国海油集团拟20亿元-40亿元增持公司A股及港股股份。

中国石油2025年一季报显示,公司一季度营业收入7531.08亿元,同比下降7.3%,环比增长10.47%;归母净利润468.07亿元,同比增长2.3%,环比增长45.55%;扣非后归母净利润465.62亿元,同比增长1.5%,环比增长22.33%。信达证券左前明等人在4月30日的研报中表示,公司油气板块利润贡献依旧突出,炼化板块整体产销及盈利表现承压,但公司持续推动炼化板块转型升级,加大炼油特色产品、化工新产品、新材料开发力度,待行业景气格局向上时,业绩弹性有望释放。
中国海油4月29日发布一季报,一季度营业收入1068.5亿元,同比下降4.1%;归母净利润365.6亿元,同比下降7.9%;扣非归母净利润370.3亿元,同比下降6.2%。民生证券周泰等人在4月30日的研报中表示,中国海油储产空间高,成本管控能力和分红意愿强,油价中枢维持高位的背景下具备高股息特点,且随着国资委将上市公司价值实现和市值管理分别纳入到公司绩效评价体系和央企负责人考核中,央企被低估的估值有望实现理性回归。
中国石化和三峡能源均最高获30亿元增持,并列第三。中国石化4月8日公告,控股股东中国石化集团拟增持20亿元-30亿元公司A股及H股。三峡能源4月8日公告,控股股东三峡集团拟拟15亿元-30亿元增持公司股份。
中国铝业4月8日公告,控股股东中铝集团及其一致行动人拟10亿元-20亿元增持公司A股及H股股份。工商银行承诺为中铝集团提供不超过18亿元的专项贷款支持,用于其在A股市场增持公司股份。最新进展公告显示,截至2025年4月29日,中铝集团及其一致行动人累计增持公司A股股份5397.11万股,增持金额约人民币3.47亿元;增持公司H股股份5402万股,增持金额约2.24亿港元(约合人民币2.08亿元),累计增持金额约人民币5.55亿元。
上述公司中,增持计划已有进展的上市公司还有小商品城、海油工程、桐昆股份、新凤鸣、中交设计和亨通股份。小商品城4月9日公告4月34家A股上市公司披露增持计划 中国石油和中国海油居前?,控股股东商城控股拟增持5亿元-10亿元。农业银行拟为商城控股提供不超过9亿元的专项贷款额度。最新公告显示,商城控股于2025年4月11日通过集中竞价方式增持公司690万股A股股份,增持比例为0.13%,本次增持成交金额为9869.39万元。

海油工程4月8日公告,控股股东中国海油集团拟增持3亿元-5亿元。2025年4月16日,中国海油集团增持了海油工程A股股份256.02万股,约占公司总股本的0.058%。桐昆股份4月23日公告,持股5%以上的股东磊鑫实业拟2.5亿元-5亿元增持股份,农行桐乡支行为磊鑫实业提供不超过4.5亿元的增持专项贷款。截至4月28日盘后,磊鑫实业增持公司A股股份145.74万股4月34家A股上市公司披露增持计划 中国石油和中国海油居前?,占公司当前总股本的0.06%,合计增持金额1549.26万元。
新凤鸣4月10日公告,控股股东新凤鸣控股拟增持2亿元-3亿元。工行浙江省分行向新凤鸣控股提供不超过2.7亿元的增持贷款。截至2025年4月21日,新凤鸣控股累计增持公司股份314.57万股,占公司总股本的0.2063%,累计增持股份金额为3219.02万元。中交设计4月21日公告,控股股东全资子公司中交资本拟1.5亿元-3亿元增持股份。2025年4月23日,中交资本首次增持公司60万股,约占公司总股本的0.026%,增持金额为479.07万元。
亨通股份4月2日公告,控股股东亨通集团拟增持1.5亿元-3亿元。农业银行为亨通集团提供不超过2.7亿元专项贷款支持。截至2025年4月23日,亨通集团通过上海证券交易所交易系统以集中竞价方式已累计增持公司股份2391.24万股,占公司总股本0.80%,累计增持金额为6675.16万元。
(财联社 宣林)
特斯拉上海独资建厂,任宇翔功不可没!背后故事你知道吗?
来源:36氪两个中国人,执掌特斯拉全球制造大权。(188 )人阅读时间:2025-07-20
特斯拉 股票 美国分析师吁限马斯克涉政,其成立政党引发金融界
(转自:美股情报站)美国知名分析师Dan Ives与特斯拉首...(154 )人阅读时间:2025-07-20
4家A股公司因巨额被占资金难清收停牌,后果严重
4家A股公司因巨额被占资金难以如期清收而停牌。11月10日下...(181 )人阅读时间:2025-07-19
4家公司未完成资金占用清收工作,被启动规范类退市程序并停牌
未在整改期限内完成所有资金占用清收工作,4家公司被交易所启动...(67 )人阅读时间:2025-07-19