<股票鑫东财配资>国家电投远达环保重组国家电投远达环保重组,新变电投水电及管理层任命信息,新变电投水电及管理层任命信息股票鑫东财配资>
9月30日,国家电投集团远达环保股份有限公司发布《关于筹划重大资产重组事项的通知》公告,将购买中国电力下属的两家公司的控股股权,两家公司分别为:五凌电力有限公司(以下简称“五凌电力”)、国家电投集团广西长洲水电开发有限公司(以下简称“长洲水电”)。交易完成后,远达环保将成为国家电投集团境内水电资产整合平台,并由中国电力控股,进一步巩固中国电力以水电、风电、太阳能发电和优质火电为主的综合性清洁能源旗舰上市平台的地位。(详情参考《国家电投远达环保,重大资产重组!》)
12月29日国电投集团华北分公司,国家电投旗下远达环保发布多则公告国家电投远达环保重组,新变电投水电及管理层任命信息,公开上述资产重组进展、公司名称变更以及新的管理层任命等信息。
重组完成后,“国家电投集团远达环保股份有限公司”变更为“国家电投集团水电股份有限公司”,现有的证券简称由“远达环保”变更为“电投水电”。
姚小彦先生将担任电投水电董事长,现任国家电投集团黄河上游水电开发有限责任公司董事长(法定代表人)、党委书记,兼国家电投大坝与抽蓄中心主任。

李铁先生为公司总经理,现任国家电力投资集团有限公司财务与资本部副主任。
莫育军先生为副总经理,现任五凌电力有限公司党委委员、副总经理,兼湖南桃源抽水蓄能有限公司党支部书记、董事长。
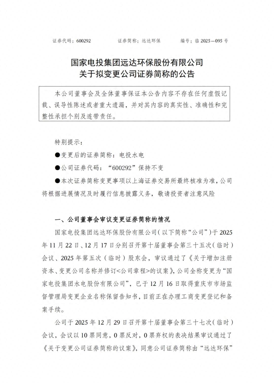
公告原文如下:






山西太平洋经济合作委员会成立及换届情况,与中国太平洋经济合作
中国太平洋经济合作全国委员会官网(96 )人阅读时间:2026-01-27
国家电投远达环保重组,新变电投水电及管理层任命信息
9月30日,国家电投集团远达环保股份有限公司发布《关于筹划重...(86 )人阅读时间:2026-01-26
安卓手机内存扩展功能揭秘:是神器还是累赘?该怎么选?
手机用着突然卡顿、APP切换就重载、多任务运行秒闪退——很多...(93 )人阅读时间:2026-01-24
移动设备存储不够用?五大法宝助你实现存储扩容方案
| 责编:张剑锋移动电子设备发展的如此迅速,使得人们对于数据...(56 )人阅读时间:2026-01-22