<股票鑫东财配资>两市首份高送转预案!沃特股份10股派1元转增7股,股东承诺6个月不减持股票鑫东财配资>
两市首份高送转预案
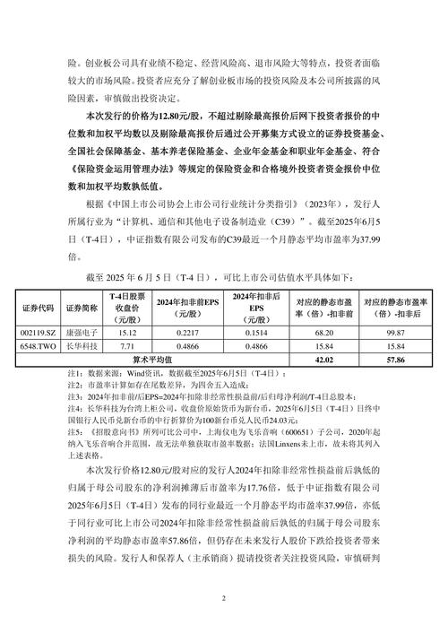
沃特股份1月11日晚间公告,公司于近日收到公司控股股东、实际控制人、董事长吴宪发来的《关于2020年度利润分配及资本公积金转增股本提议函》,提议拟以未来实施分配方案时股权登记日的总股本为基数,向全体股东每10股派发现金股利1元(含税),同时以资本公积金向全体股东每10股转增7股。
沃特股份同日还披露,收到包括吴宪在内的多个股东承诺不减持公告。吴宪等股东承诺,基于对公司未来发展前景的信心及对公司价值的认可,同时为支持公司持续、健康、稳定的发展及内在价值的合理反映,维护广大投资者利益,自愿承诺即日起6个月内,不以任何方式减持本人所直接或间接持有的沃特股份的股票,包括承诺期间该部分股份因资本公积转增、派送股票红利、配股、增发等事项产生的新增股份。
沃特股份1月11日晚间发布的2020年业绩预告显示,公司预计2020年实现归属于上市公司股东的净利润为6011万元至7099.61万元,同比增长27%至50%;归属于上市公司股东的扣除非经常性损益净利润为5031万元至6119.61万元,同比增长173.26%至232.38%。
业绩变动的主要原因是,公司液晶高分子(LCP)材料在5G通讯、汽车电子、笔记本电脑、移动终端、手机摄像头等应用领域陆续通过下游客户认证并进入批量化供应阶段。公司首次公开发行股票募投项目逐步投产,材料产品陆续通过下游汽车、光伏行业等客户认证并进入批量化供应阶段。
这些公司有高分红预期

近年来两市首份高送转预案!沃特股份10股派1元转增7股,股东承诺6个月不减持,A股上市公司发布利润分配方案的比例居高不下,近8成上市公司都在当年披露利润分配方案。从发布时间看,年报是上市公司发布利润分配方案最重要的节点,远远超过季报和半年报。

来源:Wind
武汉科技大学金融证券研究所所长董登新对中国证券报记者表示,高送转从本质上来说,不属于利润分配。业绩较好的公司进行高送转,可能有短期炒作填权的预期,而如果业绩较差的公司进行送转,在“面值”退市等规则下,基本等于“送死”。定期分红才是A股上市公司利润分配的趋势。
允泰资本创始合伙人、首席经济学家付立春对中国证券报记者表示,上市公司进行高分红的基础是业绩稳定和现金流充裕。近些年,监管层积极倡导上市公司进行现金分红,上市公司分红率持续提升,现金分红具备可预期性。
董登新表示,A股上市公司正在逐渐成熟,现金分红的比例越来越高。对于成熟市场来说,现金分红比较稳定和透明,可以参照上年度分红比例和时间,提前获悉下一个财报季的预案内容。
那么,哪些公司会具备高分红潜力呢?中国证券报记者梳理发现,2020年三季报中每股未分配利润大于1元的上市公司有2622家,大于5元的有287家高送转预期的股票,大于10元的有50家,贵州茅台、吉比特、中国平安、海螺水泥、石头科技、洋河股份、大商股份、英科医疗等9家公司每股未分配利润超过20元。

2020年三季报每股未分配利润居前公司

来源:Wind
但中国证券报记者进一步梳理发现,A股上市公司虽然具备较强的分红能力两市首份高送转预案!沃特股份10股派1元转增7股,股东承诺6个月不减持,但是分红比例整体有限。
Wind数据显示,近12个月中,A股仅有1229家上市公司股息率超过1%,357家公司股息率超过3%,仅124家公司超过5%,远低于同期银行理财水平。
2020年三季报股息率居前公司

2025年4月22日比亚迪高送转引关注,多股纷纷效仿
2025年4月22日,新能源汽车巨头比亚迪发布公告,推出高送...(200 )人阅读时间:2025-10-23
两市首份高送转预案!沃特股份10股派1元转增7股,股东承诺6
仅仅过了一夜,两市首份2020年报高送转预案就宣告流产。沃特...(148 )人阅读时间:2025-10-22
12国债18票面利率4.1%,实际回报率却大不同?暗藏啥玄机
国债的表面收益率经常诱导不懂行的投资者,早上巴哥没事查看了一...(128 )人阅读时间:2025-10-22
股票高送转是什么意思?是利好还是利空?一文带你了解
很多股民在A股市场上,都会遇到高送转股票,或者遇到公司送股、...(106 )人阅读时间:2025-10-21